因为看到有朋友需要一份pdf格式佳能70D使用指南,于是小编特在此为大家整理带来了这样一份内容非常完整、且非常详细全面的佳能70D中文使用说明书。该说明书共有468页,如果你也是那位需要佳能70D中文使用说明书的朋友,那么就赶紧来东坡下载吧!
东坡学堂
佳能70d怎么样?
70d本身还是不错的机器,但是要看你怎么用了。要是摄影爱好者或者是记者的话还是很不错的,但如果是普通家庭使用的话还不推荐买着种高性能相机,第一家庭用根本用不到这么好的性能,第二这种机器太重你要是出去旅游甚至爬个山挂个4、5斤的东西一直在脖子上你就会后悔了,第三说真的其实70d和入门级单反像700d等机器在色彩效果上其实是差不多的,没有本质的区别 所以70d本身是不错的,但是要看你怎么个用法了或者说适不适合自己用。
佳能70D和尼康D7100哪个好点?
人像摄影的话推荐佳能70D。
(以上问答仅供参考)
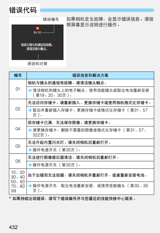
佳能70d使用指南内容截图




锋利的jQuery(第2版)epub格式免费完整中文版
机器学习基础教程(中文版)pdf格式【高清电子
世界是数字的(中文版)epub免费完整版
88ZJ411阳台栏杆图集pdf格式【清晰电子版】
Accelerated C++(中文版)pdf免费完整版【清







05J909/07G120工程做法完整图集(高清无水印
Spring MVC学习指南pdf高清扫描版
php从入门到精通第3版pdf高清完整扫描版免费
GB50016-2014建筑设计防火规范pdf格式免费版