锋利的SQL这本书从实际的应用角度出发,将sql的各种功能详细的展现在眼前,学习起来很轻松。比较实用,可以当工具书用。作者从实践经验出发写,对于想写出高效SQL的朋友们会很有帮助。本节内容小编为大家整理带来的是一份pdf扫描版,内容清晰无水印的锋利的sql电子书,如果你需要查阅这本电子书的完整版,点击本文相应的下载地址进行下载即可!该电子书完全免费,有需要的朋友可以放心下载使用!
锋利的sql电子书目录
基础篇
第1章 SQL简介
1.1 SQL的历史起源
1.1.1 CODASYL
1.1.2 IMS
1.1.3 RDBMS和SQL
1.1.4 ANSI和SQL方言
1.2 Transact-SQL语言的类型
1.2.1 DDL语句
1.2.2 DML语句
1.2.3 编程和流控制语句
1.2.4 SQL语句的批处理
1.3 Transact-SQL语法
1.3.1 使用标识符进行对象引用
1.3.2 设置对象的数据类型
1.3.3 函数
1.3.4 使用表达式求值
1.3.5 使用运算符进行计算操作
1.3.6 使用注释符添加SQL语句说明
1.3.7 保留关键字
1.4 常量和变量
1.4.1 常量的类型
1.4.2 变量的类型
1.5 运算符
1.5.1 使用算术运算符执行数学运算
1.5.2 使用赋值运算符为变量赋值
1.5.3 使用位运算符执行按位运算
1.5.4 使用比较运算符进行大小比较
1.5.5 使用逻辑运算符进行条件测试
1.5.6 字符串串联运算符
1.5.7 一元运算符
1.6 常用函数
1.6.1 聚合函数
1.6.2 配置函数
1.6.3 游标函数
1.6.4 日期和时间函数
1.6.5 数学函数
1.6.6 数据类型转换函数
1.6.7 字符串函数
1.6.8 文本和图像函数
1.7 查询工具
1.7.1 使用Management Studio进行Windows方式查询
1.7.2 使用sqlcmd进行MS-DOS方式查询
1.8 SQL书写规范
1.8.1 使用大小写规范提高词义识别能力
1.8.2 使用空格提供更好的语言标记区分
1.8.3 使用缩进提高语句的逻辑层次表达能力
1.8.4 使用垂直空白道提高关键词与参数的区分能力
1.8.5 使用分组进行语句的段落划分
第2章 数据库管理
2.1 创建数据库
2.1.1 数据库文件和文件组
2.1.2 CREATE DATABASE语句的语法格式
2.1.3 创建数据库示例
2.1.4 判断数据库是否已经存在
2.2 修改数据库
2.2.1 扩展数据库和文件
2.2.2 向数据库中添加、删除和修改文件组
2.2.3 收缩数据库和文件
2.2.4 设置数据库选项
2.2.5 重命名数据库
2.3 删除数据库
第3章 表管理
3.1 表的物理存储方式
3.1.1 最基本的数据存储单位:数据页
3.1.2 最基本的管理空间单位:区
3.2 创建表
3.2.1 创建基本表
3.2.2 使用允许和禁止空值设置进行值约束
3.2.3 使用标识符和全球唯一标识符创建唯一值
3.2.4 为列指定默认值
3.3 修改表
3.3.1 为表添加新列
3.3.2 修改表中的列
3.3.3 删除表中的列
3.4 重命名和删除表
3.5 临时表
3.5.1 创建本地表和全局表
3.5.2 使用表变量代替临时表
第4章 索引管理
4.1 索引的基础知识
4.1.1 索引的类型
4.1.2 索引的特征
4.1.3 常规索引设计规则
4.2 创建索引
4.2.1 最大索引限制
4.2.2 限制索引参与的数据类型
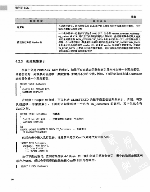
4.2.3 创建聚集索引
4.2.4 创建非聚集索引
4.2.5 创建具有包含性列的索引
4.2.6 为计算列创建索引
4.3 修改索引
4.3.1 禁用索引
4.3.2 重新组织和重新生成索引
4.3.3 设置索引选项
4.3.4 重命名索引
4.4 删除索引
第5章 基本查询
5.1 基本的SELECT语句
5.1.1 SELECT语句的结构
5.1.2 数据库对象的引用规则
5.2 使用选择列表和表别名
5.2.1 选择所有列
5.2.2 选择特定列
5.2.3 在选择列表中使用常量、函数和表达式
5.2.4 使用表别名简化表引用
5.3 使用WHERE子句筛选行
5.3.1 使用比较搜索条件
5.3.2 使用范围搜索条件
5.3.3 使用列表搜索条件
5.3.4 使用模式匹配搜索条件
5.3.5 使用NULL比较搜索条件
5.4 使用GROUP BY子句和聚合函数进行分组计算
5.5 使用HAVING子句从分组后结果中筛选行
5.6 使用ORDER BY子句进行排序
5.6.1 指定排序列
5.6.2 指定排序顺序
5.6.3 指定排序规则
5.7 使用TOP子句和SET ROWCOUNT限制结果集
5.7.1 使用TOP子句返回前几行
5.7.2 使用SET ROWCOUNT语句限制结果集大小
5.8 使用DISTINCT消除重复行
5.9 查询的逻辑处理
5.9.1 逻辑处理过程简介
5.9.2 步骤1:使用FROM确定输入表
5.9.3 步骤2:使用WHERE筛选数据
5.9.4 步骤3:进行数据分组
5.9.5 步骤4:使用HAVING筛选数据
5.9.6 步骤5:通过SELECT列表确定返回列
5.9.7 步骤6:使用ORDER BY子句排序查询结果
第6章 子查询
6.1 在选择列表中使用子查询
6.1.1 子查询示例
6.1.2 子查询与联接的关系
6.2 含有IN和EXISTS的子查询
6.2.1 使用含有IN的子查询进行单列匹配
6.2.2 使用含有EXISTS的子查询进行整行匹配
6.2.3 含有NOT IN和NOT EXISTS的子查询
6.3 使用含有比较运算符的子查询
6.4 使用ANY、SOME或ALL关键字进行批量比较
6.5 使用多层嵌套子查询
6.6 子查询应遵循的规则
第7章 联接和APPLY运算符
7.1 联接的基本知识
7.1.1 联接的语法格式
7.1.2 联接所使用的逻辑处理阶段
7.1.3 列名限定和选择列表的使用
7.1.4 联接条件设定
7.2 交叉联接
7.2.1 交叉联接的语法格式
7.2.2 使用交叉联接查询全部数据
7.2.3 使用交叉联接优化查询性能
7.2.4 为交叉联接添加WHERE子句
7.3 内部联接
7.3.1 内部联接的语法格式
7.3.2 使用等值进行内部联接
7.3.3 使用不等值进行内部联接
7.4 外部联接
7.4.1 外部联接的语法格式
7.4.2 使用左外部联接保留左表全部行
7.4.3 使用右外部联接保留右表全部行
7.4.4 使用完全外部联接保留两侧表全部行
7.5 自联接
7.5.1 使用不同列实现自联接
7.5.2 使用同一列实现自联接
7.6 多表联接
7.6.1 顺序联接
7.6.2 嵌套联接
7.6.3 指定联接的物理顺序
7.6.4 多表联接示例
7.7 联接算法
7.7.1 嵌套循环联接
7.7.2 合并联接
7.7.3 哈希联接
7.7.4 使用联接提示强制联接策略
7.8 使用APPLY运算符
第8章 操作结果集
8.1 合并结果集
8.1.1 使用UNION与UNION ALL进行结果集合并
8.1.2 使用ORDER BY子句对合并结果集排序
8.1.3 结果集的合并顺序
8.2 查询结果集的差异行
8.2.1 使用EXCEPT运算符
8.2.2 查询全部差异行
8.3 查询结果集的相同行
8.3.1 使用INTERSECT运算符
8.3.2 查询全部相同行
8.4 UNION、EXCEPT和INTERSECT的执行顺序
8.5 在其他语句中使用UNION、EXCEPT和INTERSECT
8.5.1 使用INTO子句指定结果存储位置
8.5.2 突破结果集操作的限制
8.6 使用公用表表达式
8.6.1 CTE的语法结构
8.6.2 多CTE定义和CTE的多次引用
8.6.3 CTE的间接嵌套
8.6.4 使用递归CTE返回分层数据
8.7 汇总数据
8.7.1 使用CUBE汇总数据
8.7.2 使用ROLLUP汇总数据
8.7.3 区分空值和汇总值
8.7.4 返回指定维度的汇总
第9章 窗口计算和表旋转
9.1 窗口和开窗函数
9.2 基于窗口的排名计算
9.2.1 使用ROW_NUMBER()实现分区编号
9.2.2 使用RANK()和DENSE_RANK()函数实现分区排名
9.2.3 使用NTILE()函数实现数据分组
9.3 基于窗口的聚合计算
9.3.1 分区聚合计算与联接的比较
9.3.2 对不同类型分区的聚合计算
9.4 表旋转
9.4.1 使用PIVOT运算符将表的行转换为列
9.4.2 使用UNPIVOT运算符将表的列转换为行
第10章 数据修改
10.1 插入数据
10.1.1 使用INSERT和VALUES插入行
10.1.2 使用INSERT和SELECT子查询插入行
10.1.3 使用INSERT和EXEC插入行
10.1.4 使用SELECT INTO插入行
10.2 更新数据
10.2.1 使用SET和WHERE子句更新数据
10.2.2 使用FROM子句更新数据
10.2.3 使用CTE和视图更新数据
10.3 删除数据
10.3.1 使用DELETE删除行
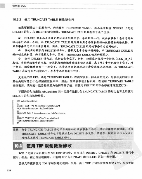
10.3.2 使用TRUNCATE TABLE删除所有行
10.4 使用TOP限制数据修改
10.4.1 使用TOP限制插入数据
10.4.2 使用TOP限制更新数据
10.4.3 使用TOP限制删除数据
10.5 使用OUTPUT输出受影响行的信息
10.5.1 在INSERT中使用OUTPUT子句
10.5.2 在DELETE中使用OUTPUT子句
10.5.3 在UPDATE中使用OUTPUT子句
开发篇
第11章 视图
11.1 创建视图
11.1.1 创建简单视图
11.1.2 创建索引视图
11.1.3 创建分区视图
11.2 修改视图
11.3 更新视图中的数据
11.4 删除和重命名视图
第12章 游标
12.1 创建游标的步骤
12.2 快速只进游标和可滚动游标
12.3 静态游标、动态游标和由键集驱动的游标
12.4 使用可更新游标进行数据更新
第13章 存储过程
13.1 存储过程的类型
13.1.1 用户定义的存储过程
13.1.2 扩展存储过程
13.1.3 系统存储过程
13.2 SQL存储过程
13.2.1 创建存储过程
13.2.2 修改存储过程
13.2.3 存储过程的重新编译
13.2.4 存储过程的错误处理
13.3 CLR存储过程
13.3.1 创建一个具有输出参数的CLR存储过程
13.3.2 创建返回行集和信息的CLR存储过程
13.3.3 删除CLR存储过程和程序集
13.3.4 CLR与SQL存储过程的择取建议
13.4 嵌套存储过程
第14章 触发器
14.1 DML触发器
14.1.1 AFTER触发器
14.1.2 进行事务提交和回滚操作
14.1.3 检测对指定列的UPDATE或INSERT操作
14.1.4 指定First和Last触发器
14.1.5 嵌套和递归触发器
14.1.6 INSTEAD OF触发器
14.2 使用DDL触发器
14.2.1 激发DDL触发器的DDL事件和事件组
14.2.2 创建DDL触发器
14.3 CLR触发器
14.3.1 SqlTriggerContext类
14.3.2 创建CLR DML触发器的步骤
14.3.3 创建CLR DDL触发器的步骤
14.4 修改、删除和禁用触发器
14.4.1 DML触发器
14.4.2 DDL触发器
14.4.3 CLR触发器
第15章 用户自定义函数
15.1 标量UDF
15.2 表值UDF
15.2.1 使用内联式表值UDF实现参数化视图功能
15.2.2 使用多语句式表值UDF进行复杂计算
15.3 CLR UDF
15.3.1 标量UDF
15.3.2 表值UDF
15.3.3 聚合UDF
15.4 修改和删除UDF
性能调整篇
第16章 事务处理
16.1 自动事务处理
16.2 显式事务处理
16.3 隐式事务处理
16.4 使用嵌套事务
16.5 使用事务保存点
第17章 并发访问控制
17.1 并发影响和并发控制类型
17.1.1 并发影响
17.1.2 并发控制
17.2 锁管理器的数据锁定
17.2.1 锁的粒度和层次结构
17.2.2 锁的模式
17.2.3 锁的兼容性
17.2.4 锁升级
17.3 自定义锁定
17.3.1 自定义锁的超时时间
17.3.2 使用表级锁提示
17.4 使用事务隔离级别
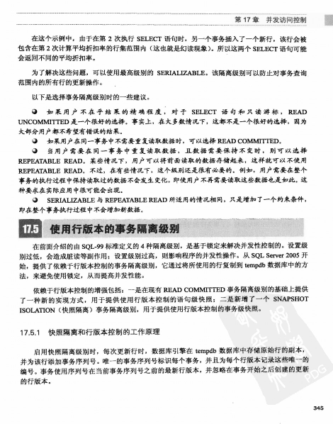
17.5 使用行版本的事务隔离级别
17.5.1 快照隔离和行版本控制的工作原理
17.5.2 使用基于行版本控制的隔离级别
17.6 处理死锁
17.6.1 防止死锁的方法
17.6.2 使用TRY...CATCH处理死锁
第18章 查询的优化与执行
18.1 查询的优化
18.1.1 查询计划定义的内容
18.1.2 生成查询计划
18.2 执行计划的缓存与执行
18.2.1 执行计划的副本和执行上下文
18.2.2 执行计划的开销管理
18.3 执行计划的重用
18.3.1 通过简单参数化提高计划重用率
18.3.2 通过强制参数化提高计划重用率
18.3.3 使用显式参数化提高计划重用率
18.4 执行计划的重新编译
实战篇
第19章 SQL查询演练
19.1 同一时间范围内并发数统计
19.1.1 使用子查询
19.1.2 使用CTE
19.2 时间段天数统计
19.3 数字范围统计
19.3.1 查找剩余空位区间和剩余空位编号
19.3.2 查找已用货位区间
19.4 地域范围内最大数统计
19.5 从分组中取前几行数据
19.5.1 使用联接获取前几行
19.5.2 使用窗口排名函数获取前几行
19.6 取出多列中的非空值
19.6.1 姓名问题处理
19.6.2 工资问题处理
19.7 将数据由行转换为列
锋利的SQL电子书内容截图






网站设计解构(中文版)pdf格式高清彩版
02SS405-4交联聚乙烯(PE-X)给水管安装图集p
01S122-4SI系列弹性管束型半即热式水加热器
07k201管道阀门选用与安装图集pdf格式高清免
深入理解计算机系统(中文版)免费清晰版【原







GB50016-2014建筑设计防火规范pdf格式免费版
05J909/07G120工程做法完整图集(高清无水印
疯狂android讲义第3版pdf高清扫描版【中文版