本节内容小编为大家整理带来的是c程序设计语言第二版新版下载,该C程序设计语言为pdf格式超清版——因为是pdf格式的电子书,所以这其实也是一本比较特别的电子书,如果你需要查阅这本书的话,只需点击本文相应的下载地址进行下载即可!
温馨提示:
本文档为PDF格式文档,因此需确保在阅读之前你已经安装了pdf阅读器,如果尚未安装阅读器,建议下载福昕pdf阅读器或其他PDF阅读器进行安装后阅读。
c程序设计语言第二版新版简介
作者简介
Brian W.Kernighan贝尔实验室计算科学研究中心高级研究人员,著名的计算机科学家。他参加了UNIX系统、C语言、AWK语言和许多其他系统的开发,同时出版了许多在计算机领域具有影响的著作,如《The C Proguamming Language》、《The Elementsof Programming Style》等。
本书的讲述深入浅出,配合典型例证,通俗易懂,实用性强,适合作为大专院校计算机专业或非计算机专业的C语言教材,也可以作为从事计算机相关软硬件开发的技术人员的参考书。在计算机发展的历史上,没有哪一种程序设计语言像C语言这样应用如此广泛。
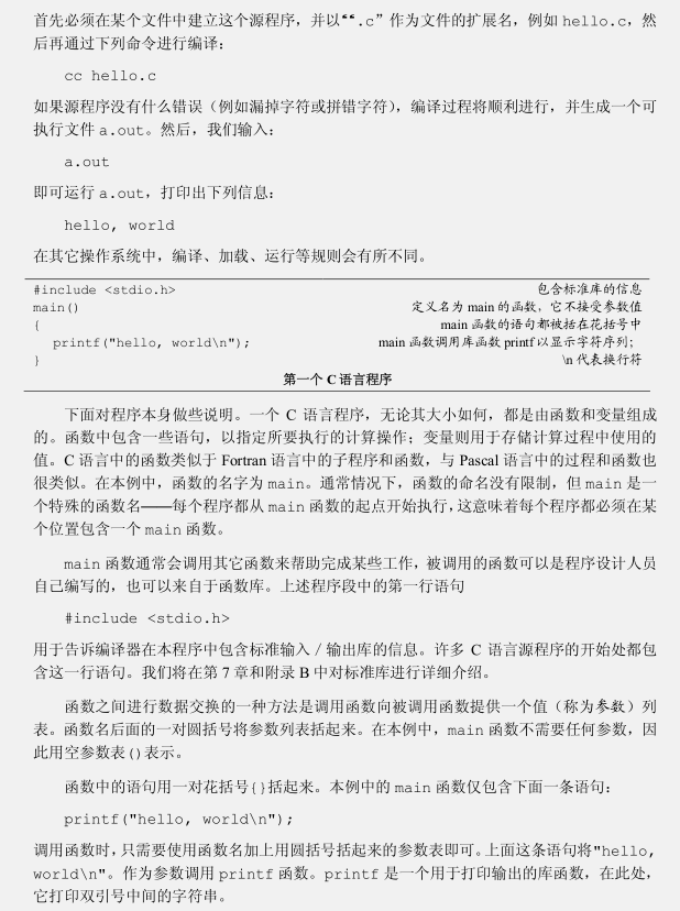
在计算机发展的历史上,没有哪一种程序设计语言像C语言这样应用如此广泛。本书原著即为C语言的设计者之一Dennis M.Ritchie和著名的计算机科学家Brian W.Kernighan合著的一本介绍C语言的权威经典著作。我们现在见到的大量论述C语言程序设计的教材和专著均以此书为蓝本。原著第1版中介绍的C语言成为后来广泛使用的C语言版本——标准C的基础。人们熟知的“hello,world”程序就是由本书首次引入的,现在,这一程序已经成为所有程序设计语言入门的第一课。
C程序设计语言第二版内容截图



pdf格式免费版C程序设计语言(第二版)相关内容小编就为大家介绍到这里了,更多pdf格式免费图集资料下载,敬请关注东坡下载站!

现代控制理论(第二版)pdf格式【高清电子版】
11SG814建筑基坑支护结构构造图集pdf格式免
股指期货基础知识与操盘技巧pdf格式最新高清
离散数学教程pdf免费完整版【超清无水印】
JavaScript语言精粹pdf格式【免费高清电子版







GB50016-2014建筑设计防火规范pdf格式免费版
12J201平屋面建筑构造电子版高清图集pdf格式
疯狂android讲义第3版pdf高清扫描版【中文版