02R110燃气(油)锅炉房工程设计施工图集简称为02r110图集,该图集是一份适用范围比较广泛的图集,本节内容小编为大家精选带来的是该图集的pdf格式高清免费版,图集内容完整,字迹清晰,需要一份无水印的pdf格式02r110图集的朋友就赶紧来下载吧!
温馨提示:
本文档为PDF格式文档,因此需确保在阅读之前你已经安装了pdf阅读器,如果尚未安装阅读器,建议下载福昕pdf阅读器或其他PDF阅读器进行安装后阅读。
02R110燃气(油)锅炉房工程设计施工图集内容节选
……
总目录
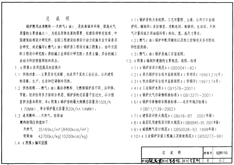
总说明
第一章锅炉房典型设计
第二章锅炉房工程实例
第三章锅炉设备
第四章热工控制及检测
第五章燃气(油)锅炉用配套辅机
第六章施工安装说明
……





pdf格式免费版02R110燃气(油)锅炉房工程设计施工图集相关内容小编就为大家介绍到这里了,更多pdf格式免费图集资料下载,敬请关注东坡下载站!

辞职报告范文模板doc格式免费版【简单实用】
零点起飞学Android开发pdf格式免费版
Mahout算法解析与案例实战高清电子版
三菱FX1N系列微型可编程控制器使用手册pdf格
单位部门请假条模板doc格式免费版【单位请假







GB50016-2014建筑设计防火规范pdf格式免费版
05J909/07G120工程做法完整图集(高清无水印
疯狂android讲义第3版pdf高清扫描版【中文版