“出门在外,万事要多加小心注意”——这是爸爸妈妈经常叮嘱我们的一句话,而租房便是这万事中的一事,那么个人在租房时签订个人房屋租赁合同时要注意哪些问题呢?本节内容小编为大家带来的是关于个人房屋租赁合同范本的文档,该个人房屋租赁合同文档共包含有两篇个人房屋租赁合同范本,内容完整详细。建议有需要的朋友可以了解一下!
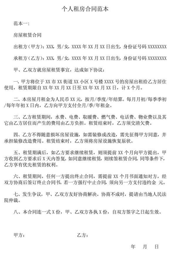
个人房屋租赁合同范本两篇内容截图


更多免费文档资料下载,敬请关注东坡下载站!
- PC官方版
- 安卓官方手机版
- IOS官方手机版

下载地址
联想一键禁止驱动更新工具2.26.1 中文绿色版
关闭硬盘盒自动休眠软件附教程
ELM327驱动1.0 官方版
沃仕达IP Camera CGI应用指南
笔记本显卡更换教程pdf
雷柏3700鼠标更换电池教程pdf
PowerPCB电路设计实用教程pdf电子版
PowerPCB高速电子电路设计与应用pdf高清电子版
电路第五版邱关源pdf高清免费版
电路及电工技术基础pdf高清电子版
硬盘坏道修复教程doc 免费版
Revit MEP入门教程官方版doc 最新版
图解网络硬件pdf完整版高清电子版
新编电脑组装与硬件维修从入门到精通pdf 高清免费版
硬件系统工程师宝典pdf免费电子版
计算机组成与设计硬件软件接口第五版pdf附答案完整版
xbox one手柄连接电脑教程doc完整免费版
硬件工程师入门教程pdf高清免费下载
Hyper-v虚拟机如何访问USB设备doc完整版
电脑主板跳线的接法详解doc最新免费版
线性稳压器基础知识pdf完整版
编辑推荐
相关合集
本类软件排行