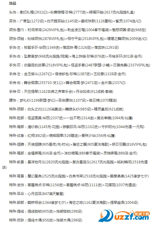
奇迹暖暖第十六章少女级支线第二关怎么过?奇迹暖暖手游刚刚推出第十六章,小伙伴们就迫不及待的开始推图了。下面小编为大家带来奇迹暖暖第十六章少女级支线2过关攻略,需要的小伙伴快来试试吧!此攻略同样适用公主级支线2哟!
如果大家想要更方便的查找过关攻略、竞技场攻略,可以下载一个奇迹暖暖攻略助手哟!


以上就是小编为大家带来的奇迹暖暖来奇迹暖暖第十六章少女级支线2过关攻略,更多奇迹暖暖游戏攻略持续更新中。欢迎关注东坡下载!
首页 → 游戏攻略 → 手机游戏攻略 → 奇迹暖暖第十六章少女级支线第二关怎么过?奇迹暖暖第十六章少女级支线2过关攻略
相关文章发表评论 来源:本站整理时间:2016/11/5 14:35:01字体大小:A-A+
作者:佚名点击:67次评论:0次标签:
奇迹暖暖第十六章少女级支线第二关怎么过?奇迹暖暖手游刚刚推出第十六章,小伙伴们就迫不及待的开始推图了。下面小编为大家带来奇迹暖暖第十六章少女级支线2过关攻略,需要的小伙伴快来试试吧!此攻略同样适用公主级支线2哟!
如果大家想要更方便的查找过关攻略、竞技场攻略,可以下载一个奇迹暖暖攻略助手哟!


以上就是小编为大家带来的奇迹暖暖来奇迹暖暖第十六章少女级支线2过关攻略,更多奇迹暖暖游戏攻略持续更新中。欢迎关注东坡下载!
奇迹暖暖是一款很热门的换装剧情手游。每个月都会更新很多活动,超多精美服装上线。很多小伙伴都在搜索奇迹暖暖的攻略,小编为了方便大家更好的游戏,特地整理了一系列奇迹暖暖的攻略助手。大家有需要的可以下载试试哟!
...更多>>07-13 / 1.5M 
05-29 / 4.7M 
11-02 / 454KB 
05-11 / 206.6M 
10-12 / 1.2M 
09-23 / 10.1M 
奇迹暖暖破解版是一款换装养成手游,游戏首创搭衣PK全新玩法,还可以定制服装,妹子最爱的休闲游戏,给玩家带来无限欢乐!奇迹暖暖无限金币破解版是继暖暖环游世界之后又一经典之作!快来下载体验吧!
...更多>>05-10 / 284.5M 
01-12 / 284.5M 
12-20 / 33.5M 
11-16 / 284.5M 
09-30 / 336.3M 
05-11 / 284M 
喜欢
顶
难过
囧
围观
无聊
游戏电竞大亨手游合集
中文 l 39.1M
下载
中文 l 39.1M
下载
中文 l 39.1M
下载VirtualBox(虚拟机软件)下载量:759266
下载Windows优化大师下载量:732000
下载福建农村信用社手机银行客户端下载下载量:584734
下载英雄联盟XK助手下载量:422926
下载火线福利轻松领(一键领取CF活动道具奖励)下载量:387991
下载