之前小编已为大家介绍了迅雷远程下载及使用,在日常生活中使用还是很方便的。和远程下载像配套的下载设备,不知道大家清楚吗。怎么添加新设备呢?遇到下面常见的问题大家是怎么解决的?下面东坡小编就给大家讲讲迅雷下载设备是什么,怎么添加新设备,下载设备常见问题汇总。
什么是下载设备?
下载设备是与远程下载服务配套的硬件,可以接收来自远程下载建立的下载任务。
下载设备可以是路由器、高清播放机、NAS,甚至是电脑。
目前市场上的下载设备有:
路由器:磊科NW765,磊科NW762
高清播放机:海美迪600A,海美迪910A,海美迪Q5
NAS:数帅UIS1000,数帅UIS2000,D-ink DNS-320l
以上设备均可在迅雷商城购买。
注:
小米路由、小米盒子都是支持使用远程下载的。
如果您想让电脑作为下载设备使用,也可以尝试如下方法是电脑变为虚拟下载设备:
迅雷7.2:在应用中心安装远程下载插件
迅雷7.9:使用功能页面远程下载功能
迅雷尊享版:在应用盒子中添加远程下载应用
如何添加新设备?
首先登录http://yuancheng.xunlei.com/ 这里进入页面或者点击页面左上就可以进行添加新的设备。

激活码位置:
高清播放机:在开机指引或者播放机的设置界面可以找到激活码。
路由器:在路由器的设置界面可以找到迅雷下载标签,进入标签可找到激活码。
NAS:在NAS的设置界面可以找到迅雷下载标签,进入标签可找到激活码。
管理已有设备

可以使用下载设备名右侧的管理按钮来管理下载设备
设置按钮:对下载设备的下载速度,最大进行任务数等进行设置
重命名按钮:更改下载设备的名称,便于自己记忆
重命名按钮:更改下载设备的名称,便于自己记忆
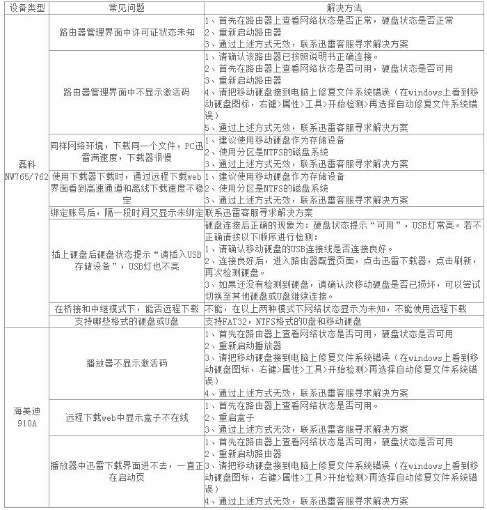
设备常见问题

错误码详解
由于网络和硬件等多方面问题,任务偶尔会出现提交失败的情况,失败的任务会列在“提交失败”标签中,并提供造成失败的错误码。

提交任务失败
1、 可能是资源本身被屏蔽了,是黄反资源,因此无法提交,请尝试提交一个没有问题的资源例如QQ看看是否正常。
2、 可能是硬盘或者u盘的问题,请拔出来再插回去看看。
3、看具体错误代码再做判断。
NAS使用离线,要输入验证码,但是页面没有输入验证码的地方?
1、建议您联系群晖处理群晖页面的问题,他们这个页面没有输入验证码的位置。
2、需要输入验证码是因为您的帐号在不是常用地点登陆使用导致的,一般在3-7天后会自动消失,
我们也是无法取消的。
3、该设备与我司并未有合作关系;


下载 
下载 
下载
下载
下载
下载 

下载
下载
下载 
下载
下载 
下载
下载
下载
下载 
下载
下载 
下载
下载
下载
下载
下载
下载
喜欢
顶
难过
囧
围观
无聊







王者荣耀账号恶
MARVEL Strike
2017年10月手游
比官居一品好玩