热血传奇手游安卓版(热血传奇手游免费版)
1.5.81.10146 官网免费版
安装到手机
2018最新版掌上飞车app
3.3.8.1 官方免费下载
安装到手机
篝火捉妖营地app
1.60.2 安卓最新版
安装到手机
傲世西游安卓版(傲世西游免费版)
1.5.19 官网最新版
安装到手机
傲世西游2017最新版
1.5.19 安卓版
安装到手机
派对达人(全民农场)
1.26.18 安卓版
安装到手机
[T]穿越火线:枪战王者体验服
黑神话悟空皮影戏版
奇塔利亚童话手游steam移植版
荒野行动手游官方版
前锋突袭最新版本2025
至尊决斗火柴人最新版(Supreme Duelist Stickman)
火柴人联盟合集
鸟山明的作品手游有哪些
人渣scum
疯狂跳跃



雷霆战机应该有不少的朋友都在玩或者是喜欢玩过了,那么现在腾讯推出来的经典飞机射击游戏腾讯版的雷霆战机应该是更加的好玩,那么现在大家都来试试看吧!

雷霆战机腾讯版是国内首款星际空战手游,数十种装备,上千种搭配,DIY属于您的专属战机。相信喜欢玩射击类游戏的玩家,一定玩累雷霆战机这个系列。现在游戏已进入测试阶段,相信很多玩过的朋友都会觉得很不错,现在正式公测了!
1、烧饼或葫芦侠都可以
2、开启烧饼或葫芦侠进入游戏仓库,记住你的血量进卡关模式
3、游戏加载好出现敌军点暂停点开葫芦侠输入你的血量点搜索
4、搜到4个数据(也可以是3个也许会很多也许这个时候升级你的血量)用葫芦侠就点开立即修改下面的查看附近查看数据……往下啦看到+148点绿色+号后面修改……修改999999~~用烧饼就长按搜出来的数值,查看内存,计算地址,偏移值填148,然后计算,再添加,添加出新的数值改成999999就可以了
5、返回游戏现在战力差距800往上还是不掉血别急有钻石的给死了复活就是秒杀了~没钻石的你的护盾是黄金护盾(黄金护盾有百分之40暴走)怪打到你出现暴走也是可以的!
6、每过一关重复以上步骤钥匙够了保证没有问题无视战力差距。
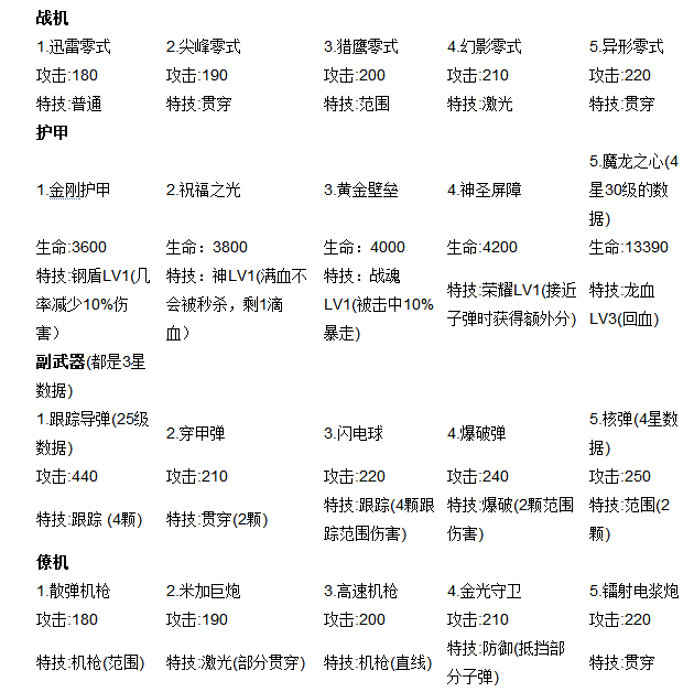
雷霆战机腾讯装备大全介绍

霹雳凤凰雷霆万钧,遮天浴火涅槃重生闪电一击秒杀BOSS,生命之意长生不死外域星系再现谜情,罪魁祸首电波之芯亲密无间携手同行,组队双打谁与争锋精英无尽等你来战,世界赛场王者称霸
1、修复分享BUG
1、更新安全隐私合规
下载
经典的射击游戏——雷电Ⅲ
5.4M /
小编简评:因为操作简
下载
雷电3隐秘任务
8.0M /
小编简评:雷电3隐秘任
下载
Movavi PDF Editor
4.4M /
小编简评:MovaviPDFE
下载
Y100阅卷助手
12.2M /
小编简评:Y100阅卷助
下载
顶伯网络版考试系统
2.3M /
小编简评:顶伯出品的
下载
勇芳自动校时软件
74KB /
小编简评:勇芳自动校
下载
Split Byte软件电脑版
1.5M /
小编简评:文件分割器
下载
微波技术基础计算器
2.1M /
小编简评:微波技术基
下载
AG Watermark Generator
67.3M /
小编简评:AGWatermar
对战弹射类手机游戏
所谓弹射类游戏一般的都是可以自由的进行弹幕射击游戏,这种游戏有着各种不同的玩法,有躲避类弹射游戏,有点击瞄准类游戏,每一种都是有着不同的玩法,让弹幕射击更加的有趣!
下载
东方恋觉想
72.0M /
小编简评:东方恋觉想
下载
熊出没之极限弹射游戏
33.8M /
小编简评:熊出没之极
下载
肚皮弹射游戏
54.1M /
小编简评:画风奇葩搞
下载
地牢弹射游戏
71.1M /
小编简评:魔力猫工作
手机弹幕类游戏
相信很多人都是玩过弹幕游戏的,这种游戏一般都是满屏的子弹,你需要依靠你的技术去躲避他们,像那种雷霆战机和东方弹幕类游戏就是这种,这种游戏都是需要一定的技巧!而且需要耐心才可以通关!
下载
东方恋觉想
72.0M /
小编简评:东方恋觉想
下载
银河机战机械觉醒手游
151.0M /
小编简评:银河机战机
极无双2GM折扣版
526.7M
1.24.601 安卓版
元气骑士mod作弊菜单最新版
686.3M
6.8.0 全无限版
王者荣耀正版国际服(honor of kings)
327.5M
9.3.1.1 安卓版
奥特曼传奇英雄2025最新版本
921.7M
24.0.0 最新版
元气骑士Soul Knight中文破解版
686.3M
6.8.0 国际服
奥特曼传奇英雄最新版
882.3M
24.0.0 安卓版
网友评论
支持( 1 ) 盖楼(回复)