机场城市
猫咪和汤系列游戏大全
超市模拟器下载
卡通农场Hay Day




黑暗料理王是一款充满趣味经营游戏,玩家需要收集各种有趣的食材打造出各种食物,小编带来的是黑暗料理王花屏修复版,喜欢的玩家就来下载吧!

1、超丰富的探索内容,大量收集元素,每一步都暗藏策略和危机,Roguelike地图每次都有新鲜感;
2、只有想不到,没有做不出的料理配方组合!各种食材随意组合搭配,永无止境的配方收集;
3、丰富的任务系统,每一个对话都暗含着悬疑剧情的线索,每一个玩家读到的故事都不一样!
1、小黑人
小黑人是怪物餐厅中的工作人员之一,他们负责为餐厅收割食材和升级房间。小黑人被主人公从魔瓶中救出后,为表达谢意,便将主人公带进了怪物餐厅将其作为老板,成为主人公在黑暗料理之路上的引路人。
2、先知
怪物餐厅的料理研发员之一,她同黑魔炼炉君配合研发出黑暗料理。
3、黑魔炼炉君
怪物餐厅的料理研发员之一,将食材放进他的肚中加以研制,便会得出料理的配方。
4、八爪鱼
怪物餐厅的厨师,一心想成为黑暗料理厨王。
5、库存管理员
怪物餐厅的工作人员之一,负责仓库的管理和外出采购货物。
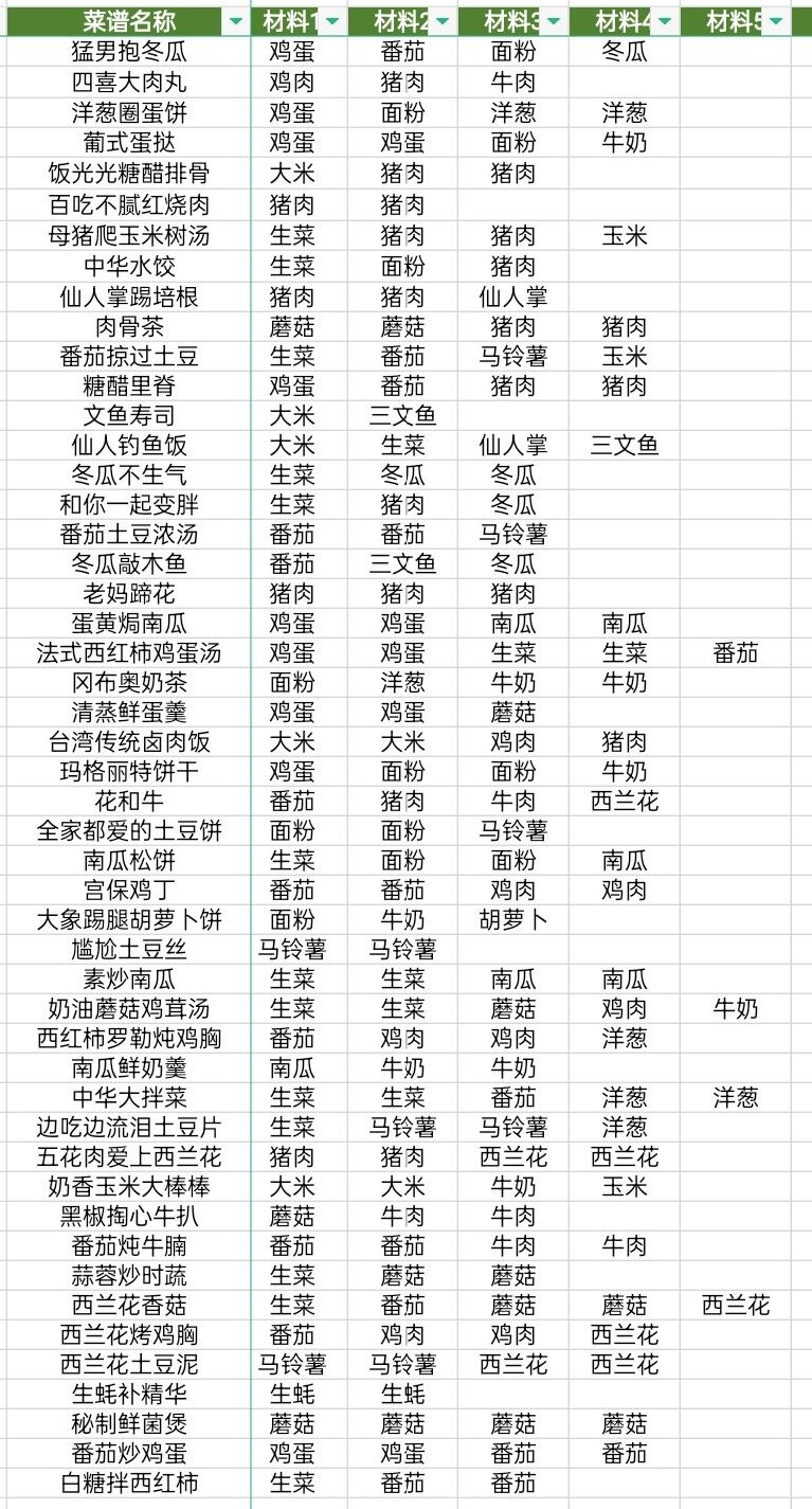
第一名:花和牛
配方:花和牛=西红柿+猪肉+牛肉+西兰花
售价:2175金币

第二名:五花肉爱上西兰花
配方:五花肉爱上西兰花=猪肉+猪肉+西兰花+西兰花
售价:1271金币

第三名:南瓜鲜奶羹
配方:南瓜鲜奶羹=南瓜+牛奶+牛奶
售价:1200金币

第四名:西红柿罗勒炖鸡胸
配方:西红柿罗勒炖鸡胸=西红柿+西红柿+鸡肉+鸡肉
售价:944金币










1、地图中不止宝箱可以获得物品,还有死人堆等也可以翻出触媒、残页这些宝物。
2、没有什么是肝解决不了的,如果有,那就看一个广告。
3、研发料理的时候,点击蓝色坩埚会有喷气特效。
4、黑暗属性有三种,一种掉东西,一种增加销售速度,还有一种增加烹饪速度。
5、顾客头顶的泡泡表达了顾客想要吃的料理,虽然有点抽象。
6、怪物蛋可以孵化出怪物的独特新造型,类似皮肤的功能,每个皮肤都有不同的全局属性加成,点击养殖场-品系切换皮肤。
7、眼球获取途径:探险、任务、做菜、发现新料理、升级养殖场、升级锅。
8、升级锅可以快速得到大量眼珠子。
9、前期开完新图的怪就可以回去肝一图了,进图费便宜,还能多孵蛋。
10、每个料理都有不同的配方,其中皇冠配方即最佳配方。
11、孵过的蛋无法二次孵化,可以通过喂食多余的蛋升级蛋槽。
12、提升料理属性的方法,研发出这个料理的另一种组合配方,或者回炉重做,回炉耗时会比较久,后期提升属性主要靠回炉。
13、前期药水买个土豪狂奔猪,反正便宜。三图没钱就买潜水艇,有钱就买地精火箭,六十天任务会送大佬的座椅。
14、黄色是普通怪,红色是稀有怪,字面意思,怪比较难碰到,需要走的格子一般比较多。
15、厨房锅可以取消烹饪,然后再重新开始做菜。做菜的时间就会重新计时,适合睡前集体重置然后起床收菜。
16、非必要任务不推荐看皇冠菜谱攻略,通过反复实验自己研发也是游戏乐趣。
17、同一组合菜谱无法重复研究,不同组合同一料理能够提升料理属性,不过某些配方反而会扣属性。
18、菜谱研发有一定失败几率,蓝色坩埚底下的橙色格子代表这次研发能有成功率,使用触媒可以提高成功率。
19、在出发前点击[开始探险]左边的按钮观看图鉴和确认这个地图怪物的组合形状。探险过程中忘记了也没关系,捕捉怪物时点击右上角的图案可以随时查看这只怪物的形状。
20、餐厅满意度一定不要低于60!可以做单一美观菜,保证满意度趋势大于0。满意度趋势是正数的情况下,预估收益越高越好。
v3.3.0版本
1. 新增2个狩猎关卡;
2. 新增60种狩猎装备;
3. 新成就;
4. 修复各种小Bug。
某某朝的女子乐坊游戏
147M
4.0.0.7 官方版
萌鱼泡泡2025最新版
753.8M
3.2.8.2 手机版
皮卡堂之梦想起源官方手游
1.70G
1.0.22 最新版本
超能力冲刺手游
330.2M
4.23.241 最新版本
花落长安手游官方版
650.0M
1.0.42 最新版
筑梦长安生活最新版
69.7M
1.1.9 官方正版
WorldBox世界盒子全物品解锁(内置修改器)
364.6M
0.51.2 最新版
甜瓜游乐场国际服(Melon Sandbox)
154.4M
v28.1 无广告版
沙威玛传奇无限金币版
89.9M
1.0.50 免广告
疯狂动物园内购版
768.4M
4.15.0 最新版
官居一品游戏(咪噜平台)
291.5M
1.0.7 安卓版
worldbox全物品解锁破解版(世界盒子)
364.6M
0.51.2 最新版
网友评论
支持( 0 ) 盖楼(回复)
支持( 0 ) 盖楼(回复)
支持( 0 ) 盖楼(回复)